
我认为,这是一篇质量很高的评论性文章。 它成功地将一个具体的新闻事件,延伸为关于国际贸易、宗教文化、历史变迁和务实发展的讨论,信息量大,逻辑严谨,引人深思。其核心价值在于用理性和历史的眼光化解文化隔阂与偏见,倡导一种更加开放和务实的态度。
远方青木的文章标题“穆斯林国家开始向中国出口清真猪肉”本身就极具冲击力和话题性,成功吸引读者的注意力。它敏锐地捕捉到一个看似违背常识但实际符合逻辑的国际经贸案例。
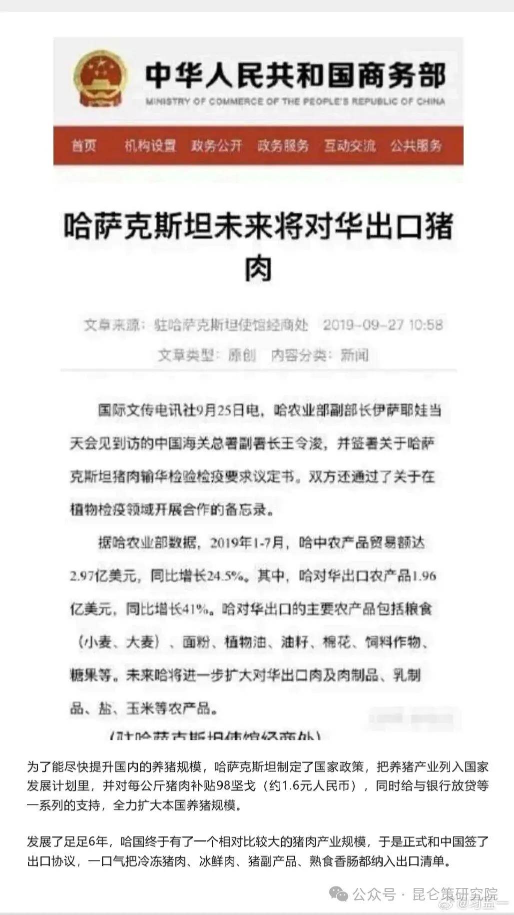
作者没有停留在猎奇层面,而是层层深入地分析事件背后的动因。其一历史背景:解释哈萨克斯坦养猪业的变迁与苏联解体的关联。其二现实契机:重点突出非洲猪瘟疫情如何让几乎“无猪”的哈萨克斯坦获得独特的国际贸易优势,即无疫区认证;其三经济驱动:阐明对中国保障供应、稳定价格和对哈萨克斯坦创造就业、增加外汇的双赢局面。其四宗教与现实的“变通”:这是文章最核心的亮点。它理性地探讨宗教戒律不吃猪肉与经济行为养猪卖猪之间的可协调空间,指出“古兰经未禁止养猪营利”这一点是关键。
文章科普穆斯林不吃猪肉的历史渊源,从公元7世纪的寄生虫风险、烹饪技术局限、饲养环境等角度进行解释。这不仅澄清常见的误解,还将这一规定置于特定的历史和技术背景下,指出其在当时的合理性,并引导读者思考宗教文本与时代发展的关系。这种尊重事实、理性科普的态度值得肯定。
文章表达务实、开放和与时俱进的世界观:肯定哈萨克斯坦为发展经济而做出的灵活变通;间接展现中国在食材处理和烹饪技术上的高超智慧;提倡依据现代科技水平来理解和调整行为规则,隐含对极端教条主义的批评。
我认为,这是一篇质量很高的评论性文章。 它成功地将一个具体的新闻事件,延伸为关于国际贸易、宗教文化、历史变迁和务实发展的讨论,信息量大,逻辑严谨,引人深思。其核心价值在于用理性和历史的眼光化解文化隔阂与偏见,倡导一种更加开放和务实的态度。
附:远方青木文章截图






(作者系中国社会科学院马克思主义研究院研究员、昆仑策研究院高级研究员、中国社会科学院世界社会主义研究中心特邀研究员;来源:昆仑策网【作者授权】,修订发布;图片来自网络,侵删)

 188金宝搏体育官网 SZHGH.COM
        188金宝搏体育官网 SZHGH.COM
       
   粤公网安备44030002003979号
粤公网安备44030002003979号
