【编者按】近日,马永驰在微信公号发表文章实名举报称,陈景标等人涉嫌伪造公文、职务侵占、挪用公款,引发关注。特转载此文,希望江苏有关部门予以重视,彻查此案。
江苏省公安厅、江苏省纪律检查委员会监察委员会、江苏省宿迁市公安局、江苏省泗洪县公安:

本人马永驰,以中华人民共和国公民和受害者的双重身份,现依法对以陈景标为首的犯罪团伙进行实名举报和控告。该团伙涉嫌通过伪造文件、虚假清算等手段,非法注销资产近亿元的民营企业,并侵吞全部资产,其行为已构成特大职务侵占罪、伪造公文印章罪、诈骗罪。
此举不仅是对我个人合法财产的公然掠夺,更是对国家法律尊严的悍然挑战,对江苏省宿迁市泗洪县营商环境的毁灭性破坏。为维护法律正义,保护民营企业的合法权益,净化社会经济秩序,特向贵上级机关呈上此举报控告书,恳请予以高度重视,提级管辖,成立专案组彻查此案。
一、 举报人与被举报人基本信息
1.1举报人
本人马永驰(身份证号:321324198807066238),住址:江苏省泗洪县双沟镇雪四村十七组14号,系江苏辉航房地产开发有限公司(下称“辉航公司”)的联合创始人及持股38%的法定股东,是本案的直接、核心受害人,具备完全的控告主体资格。

1.2被举报人(犯罪团伙)
陈景标:本案犯罪计划的策划者、组织者和领导者。其虽未在辉航公司直接持股,但通过其代理人鲍言松持有公司38%的股份,是公司的实际控制人之一,也是整个犯罪行为的最终受益人。陈小宇: 根据泗洪县数据局的注销档案记载,此人作为经办人,对提交的全部伪造申请文件的“真实性”进行了担保。其行为是直接导致诈骗得逞的关键执行环节。
梁亮: 根据注销档案记载,此人是具体负责向数据局提交伪造文件的“被委托人”,是本案犯罪行为的直接执行者。
泗洪县数据局相关工作人员(涉嫌职务犯罪):在辉航公司非法注销的审批过程中,严重违反法定审核程序,未取得股东书面决议,未进行股东人脸识别认证,在股东不知情的情况下,伪造股东签字文件直接批准注销登记,涉嫌滥用职权罪,违反公司注销流程,是该犯罪团伙的“保护伞”和共犯。
1.3涉嫌罪名概要
上述被举报人作为一个分工明确、组织严密的犯罪团伙,其行为已触犯《中华人民共和国刑法》多项条款,涉嫌构成:
职务侵占罪(刑法第271条)
伪造、变造、买卖国家机关公文、证件、印章罪(刑法第280条)
诈骗罪(刑法第266条)
滥用职权罪/玩忽职守罪(刑法第397条,针对涉案公职人员)
二、犯罪事实基础:被侵占公司案发前的基本状况
辉航公司绝非“空壳”或经营不善的企业,而是一家资产优良、运营正常的房地产开发公司。犯罪团伙的目标,正是公司名下价值近亿元的巨额资产。
2.1公司股权结构
辉航公司经合法程序设立,注册资本为人民币800万元,实缴资本人民币800万元。公司的股权结构清晰明确,我是持股38%的大股东,对于公司解散、清算等重大事项拥有一票否决权。任何绕开我的“股东会决议”均属无效。
表2.1.1:江苏辉航房地产开发有限公司股权结构表

此股权结构表无可辩驳地证明:在法律上,未经我本人同意,任何关于公司注销的决议都是非法和无效的。陈景标等人正是深知这一点,才采取了伪造签名的犯罪手段。
2.2公司资产状况
在被非法注销前,辉航公司财务状况良好,资产雄厚,这正是犯罪分子觊觎的核心目标。
流动资产:公司银行账户拥有现金存款约人民币800多万元。
固定资产:公司名下拥有多处房产、土地等固定资产,市场估值约人民币9000万元。
总资产:公司净资产总额接近人民币1亿元。
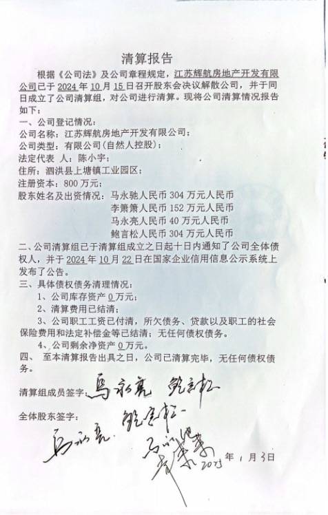
如此巨额的资产,在犯罪团伙提交给泗洪县数据局的《清算报告》中,竟被公然篡改为“库存资产”和剩余”净资产”都为‘0’。这种指鹿为马、公然说谎的行为,本身就是最直接、最无可抵赖的犯罪证据,其侵占意图昭然若揭。
三、 犯罪行为详解:非法注销公司的犯罪过程
3.1犯罪事实的发现
2025年4月,我偶然听闻辉航公司已被注销。我本人作为持股38%的大股东,公司从未召开过任何形式的股东会讨论解散事宜,更未对近亿元的资产进行任何清算分配,公司怎么可能被注销?我怀着巨大的疑问,立即前往泗洪县数据局,依法调取了公司的工商登记档案。眼前的一幕令我震惊——辉航公司确实已被非法注销。
3.2伪造文件的解构分析
档案中的文件揭示了一个精心策划的犯罪阴谋,其核心是三份伪造的关键文件:
物证A:伪造的《股东会决议》(两份)——这两份决议声称全体股东一致同意解散公司并进行清算。然而,决议上“马永池”的签名,我在此以人格和法律责任郑重声明:绝非我本人所签,也从未授权任何人代签,系彻头彻尾的刑事伪造。一个明显的事实是,这个伪造的签名中我的名字也被签错了,“驰”字被签成了“池”字。我强烈要求并恳请公安机关立即启动司法鉴定程序,对该签名进行笔迹鉴定,以锁定犯罪证据。

物证B:虚假的公司《清算报告》——这份文件是实施侵占的核心工具。报告中赫然载明“库存资产”和剩余”净资产”都为“0”,这与公司实际拥有近1亿元资产的事实形成荒谬而鲜明的对比。这并非会计失误,而是为侵吞资产而进行的公然欺诈。同样,这份报告上的“马永池”签名也是伪造的。犯罪分子通过伪造我的签名,制造了我“认可”公司资产为“0”的假象,其手段之卑劣、用心之险恶,令人发指。
物证C:《企业注销登记申请书》 这份申请书直接锁定了犯罪行为的执行人。文件上明确记载:梁亮为本次注销的“被委托人”,而陈小宇则以经办人身份,对所提交的全部文件(包括上述伪造的决议和虚假的报告)的“真实性、合法性和有效性”承担法律责任。陈小宇的这一“担保”,在事实面前,无异于一份自证其罪的供状,他明知文件虚假仍向国家机关作保,已构成诈骗罪的共犯。
3.3关键的程序漏洞:数据局的重大失职
这一系列伪造文件之所以能够顺利通关,完全得益于泗洪县数据局相关工作人员的严重失职或帮凶。根据现行法律法规,对于公司注销此类重大变更事项,为防范欺诈,必须进行严格的身份核验。
作为持股38%的大股东,我的亲笔签字股东决议及国家市场监督管理局的登记注册身份验证小程序中人脸识别验证,是不可或缺的法定环节。然而,在整个注销过程中,我从未接到任何通知,从未亲笔签名,更从未进行过任何人脸识别操作。数据局的档案中,也必然缺失我本人身份验证的任何记录。这一事实本身就是铁证,证明数据局的审批程序存在人为违规操作或人为帮凶。如此明显的程序缺失和内容作假(近亿元资产的公司清算报告为零),审批人员不可能毫无察觉。这背后究竟是玩忽职守还是滥用职权、内外勾结,必须彻查到底。
四、 犯罪团伙的角色分工与共谋分析
本案并非孤立的个人犯罪,而是一个分工明确、环环相扣的团伙犯罪。
4.1伪造行为是启动犯罪的“钥匙”
伪造我签名的股东会决议,清算证明,是整个犯罪计划的第一步,也是最关键的一步。它为后续一切非法行为披上了“合法”的外衣,是打开公司资产库的“钥匙”。
4.2虚假清算是侵占资产的“核心手段”
将近亿元资产在《清算报告》中篡改为零,是实现侵占的核心手段。通过向国家登记机关注销公司的法人资格,同时隐瞒真实资产状况,使得公司巨额资产在法律形式上“人间蒸发”,实际上则被转移、藏匿,并最终落入以陈景标为首的犯罪团伙囊中。
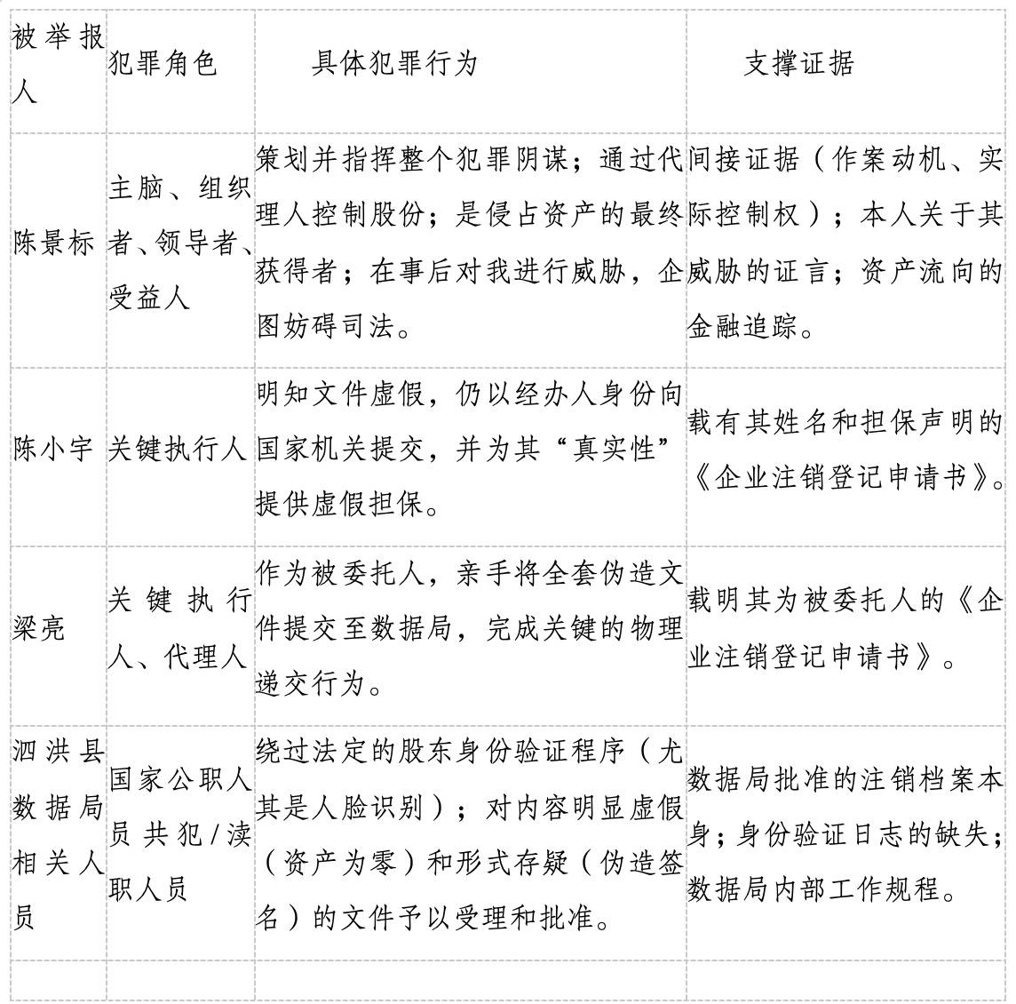
4.3犯罪团伙内部的角色分工
为了让调查机关清晰地了解整个犯罪链条,我将各被举报人的角色、行为及对应证据总结如下:

表4.3.1:犯罪团伙内部角色、行为及证据对应表
五、 严谨的法律定性分析
根据《中华人民共和国刑法》,该犯罪团伙的行为已构成多项重罪。
5.1关于职务侵占罪(刑法第271条)
陈景标(作为实际控制人),利用其职务或身份上的便利,将本单位(辉航公司)的财物非法占为己有。涉案金额近1亿元人民币,远超“数额巨大”的标准,属于“数额特别巨大”的情形,依法应处十年以上有期徒刑或者无期徒刑。
5.2关于伪造国家机关公文、印章罪(刑法第280条)
犯罪团伙伪造《股东会决议》和《清算报告》,并将其作为真实文件提交给国家机关(数据局)以办理公司注销登记,该行为严重侵犯了国家机关的正常管理活动和信誉,完全符合本罪的构成要件。
5.3关于诈骗罪(刑法第266条)
本案的诈骗行为具有双重性:其一,对我本人实施诈骗,通过伪造文件的方式,非法剥夺了我对公司近亿元资产所享有的38%股权;其二,对国家机关实施诈骗,通过“隐瞒真相(公司拥有巨额资产)、虚构事实(伪造文件和签名)”的手段,骗取数据局的信任,使其作出了错误的注销登记决定。涉案金额近1亿元,属于“数额特别巨大”,依法应处十年以上有期徒刑或者无期徒刑。
5.4关于国家机关工作人员滥用职权罪/玩忽职守罪(刑法第397条)
泗洪县数据局相关工作人员在此案中的行为,绝非简单的疏忽。面对一家总资产近亿元的房地产公司,其清算报告竟为零资产,对伪造大股东签名明显错误(身份证为”马永驰”,签名为”马永池”),且缺少关键股东的法定身份验证,任何一个具备基本职业素养的工作人员都应警觉并驳回申请。其反常的批准行为,高度指向其与犯罪分子存在利益输送和内外勾结,涉嫌滥用职权罪;即便排除主观故意,其行为也至少构成了严重的玩忽职守罪,并造成了公共财产、国家和人民利益的重大损失。
六、 司法受阻与案件背后的“隐情”
本案最令人不解和愤慨之处在于,在事实如此清楚、证据如此确凿的情况下,我寻求正义的道路却处处受阻。
6.1来自主犯的公然威胁与“保护伞”的叫嚣
在我寻求法律救济的过程中,主犯陈景标非但没有丝毫收敛,反而对我进行公然的威胁和恐吓。他扬言:“到哪里告都没用”,并狂妄地宣称其兄陈光标“背景深厚、势力巨大,在政府、公安、法院系统都有他的人,这么多年就没有人告赢过!”
6.2成立专案组的极端必要性
为排除地方势力的非法干预,确保法律的公正实施,彻查此案背后的腐败问题,我强烈恳请并坚决要求,由江苏省公安厅或宿迁市公安局直接介入,提级管辖,并从异地抽调精干警力,成立省级或市级联合专案组,对本案进行独立侦查。
七、 控告请求
综上所述,为维护我的合法权益,捍卫国家法律的尊严,我提出以下明确、合法的诉求:
立即立案侦查: 请求公安机关对本举报控告立即予以刑事立案,对陈景标、陈小宇、梁亮等人以涉嫌职务侵占罪、伪造公文印章罪、诈骗罪展开全面侦查。
成立专案组: 鉴于案情重大、复杂,且涉及地方公职人员和可能的“保护伞”,恳请上级公安机关成立专案组,提级或指定异地管辖,确保案件调查不受任何非法干扰。
依法严惩罪犯: 依法追究该犯罪团伙所有成员的刑事责任,特别是对组织、领导犯罪的主犯陈景标予以严惩,并深挖其背后的“保护伞”,一并查处,绝不姑息。
紧急追缴资产: 请求公安机关立即采取必要的侦查和强制措施,依法追查、冻结、扣押被非法侵占的近1亿元公司资产,为我挽回经济损失。
我相信,在全面从严治党、全面推进依法治国的今天,朗朗乾坤,绝不容许黑恶势力横行,绝不容许不法之徒侵占民营企业资产、破坏营商环境。我坚信上级领导和司法机关能够秉公执法,铲除盘踞在泗洪的这颗“毒瘤”,打掉其“保护伞”,还我一个公道,还泗洪县一个健康、公平、有序的营商环境!
此致 敬礼!
附件:从泗洪县数据局调取的材料:
1、两次股东会决议复印件各一份
2、企业注销登记申请书复印件一份
3、清算报告书复印件一份
举报控告人:马永驰
日期:2025年8月1日









188金宝搏体育官网 SZHGH.COM
粤公网安备44030002003979号