日前,河北省廊坊市三河市“广告牌匾禁用红蓝黑底色”一事引发关注。廊坊市联合调查组4月15日发布情况通报:已对三河市委主要负责人免职处理,并责成三河市委、市政府深刻反思,汲取教训,全面整改。
距离这场风波平息已近一周,如今街道上的招牌呈现何种面貌?4月19日,津云新闻记者前往三河市进行实地走访,记录下整改后的现状↓↓

仍有不少店铺用广告纸临时替代招牌
记者在央美大街探访发现,不少被拆下的招牌摆放在道路两旁,约5成商铺招牌已更换为浅灰、浅咖以及绿色等色调,其余店铺仍用广告纸临时替代招牌,仅少数店铺保留红色招牌。

被拆下的招牌摆放在道路两旁
此前,因“红改绿”登上热搜的蜜雪冰城诺亚大厦店招牌已恢复红色,记者在现场看到有不少市民进店购买饮品,也有市民专门前来打卡。“我们本来想过来打卡一下绿色招牌,结果到这发现已经改回去了,店里有很多人跟我们一样在谈论招牌颜色的事,大家都觉得很离谱。”现场市民告诉记者。

蜜雪冰城诺亚大厦店已恢复红色招牌
记者了解到,“央美大街”原名“北蔡街”,位于中央美术学院燕郊校区北门,全长1.24公里。街道两侧有4个小区,约5万常住居民,还包含1个大型综合市场及各种小型门面商铺,整条街道人员稠密。
李辛的店铺于2024年底入驻央美大街,据他介绍,开业时其已按要求使用绿色招牌。但2025年3月初,央美大街提升改造施工正式启动,街道工作人员通知商户摘下招牌配合施工,并提出更换符合要求的招牌可获3000元补贴。施工期间,原人行道方砖被更换为柏油路面,两侧花草重新栽种,商铺外立面大理石也改为喷涂墙面。“这两天有工作人员上门告诉我墙面施工结束了可以挂招牌了,颜色限制也取消了,但是最新要求是招牌高度不能超过1.2米,我之前的绿招牌超高了,只能重新制作。”

央美大街正在进行改造提升施工
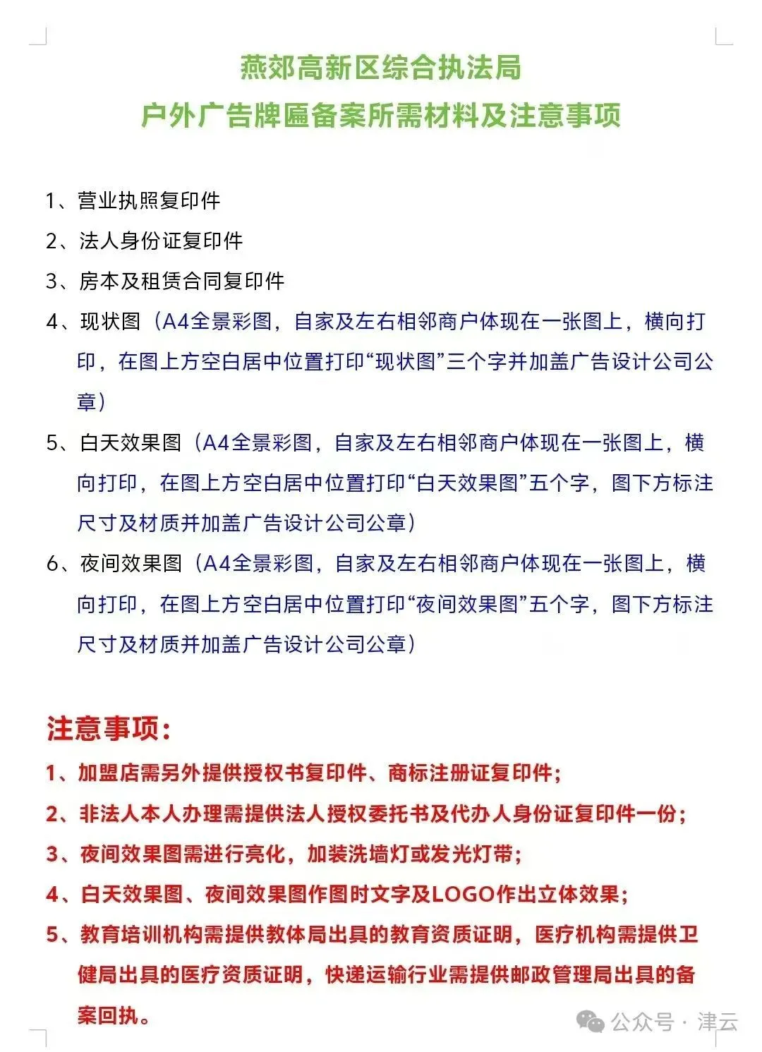
另一位商户阿亮向记者提供了其3月初收到的《燕郊高新区综合执法局户外广告牌匾备案所需材料及注意事项》,其中“广告牌匾设计导引”部分写明,颜色设置上遵循“色浅、淡雅、明快、协调”的原则,牌匾底色可选用如浅咖色、浅灰色、玫瑰金、棕榈金色、闪金色、米黄色、浅黄色、橘黄色、象牙白等,字体颜色可选用如米色、白色、黄色、咖色、金色等。

《燕郊高新区综合执法局户外广告牌匾备案所需材料及注意事项》

《燕郊高新区综合执法局户外广告牌匾备案所需材料及注意事项》
“当时就是街道和综合执法的工作人员上门通知的,一些路口重点位置的商铺更换招牌,也没有强制说红蓝黑三个颜色不能用,就是审批的时候不给过。我接到通知说颜色限制取消了,听说已经有更换招牌的商户领到了3000元补贴。”阿亮告诉记者,对于新增的1.2米高度限制,街道解释为出于消防安全考虑,“说二楼的窗户是消防通道,牌匾太高会遮挡,这个要求可以理解。”
同时,多位商户向记者证实,根据最新通知,所有商户需在五一假期前完成招牌安装,配合央美大街改造工程同步对外开放。
记者又前往了备受关注的三河市儿童医院,此前的“绿十字”标识已被摘下,更换回了原有的红色标识,但儿童医院四个字仍是“绿边白字”。

三河市儿童医院已换回红十字标识
随后,记者驾车前往了三河市洵阳镇。在迎宾路走访发现,人民公园的标识已由墨绿改回红色,但街道两旁仍有部分店铺保留绿色招牌,表面可见明显改色刷漆痕迹。

三河市人民公园标识改回红色

迎宾路两侧仍有商铺保留绿色招牌
一位商户向记者透露,4月初起,社区工作人员曾多次建议其将蓝色招牌改为绿色,并表示可以提供车辆协助。三河招牌禁色事件发酵后,社区工作人员再次登门,报销了招牌改色费用并向其致歉。“工作人员态度非常诚恳,把刷漆的钱给我了,还说如果我想把招牌颜色改回去,他们也给报销。我一想算了吧,什么颜色我们其实都无所谓,就不折腾了。”

迎宾路两侧仍有商铺保留绿色招牌
据河北《廊坊日报》4月20日消息,4月19日,燕郊高新区党工委召开扩大会议,廊坊市长、燕郊高新区党工委书记刘媛主持并讲话。其中,会议强调,要健全依法决策、民主评议和决策纠错机制,厚植为民情怀,把人民群众和经营主体的舒心满意作为工作准绳,锻造严谨过硬的工作作风,深入开展“走访解促”,认真办好民生实事,守牢社会安全底线红线,让群众有更多获得感、幸福感、安全感。
记者|杨琳琳(文并摄)


188金宝搏体育官网 SZHGH.COM
粤公网安备44030002003979号
